摘要:专业群建设是中国特色高水平高职学校和专业建设计划的重要内容。专业群建设要真正产生成效,需要经历一个非常复杂的过程。目前高职教育组建专业群比较常见的逻辑依据主要是各专业所对应产业的相关性或者所对应岗位的相关性,然而专业作为一个知识传递和生产的载体,其最根本的逻辑要在知识的相关性中寻找。专业群组建的系列策略,如专业群编组策略、专业群平台课程开发策略、专业群持续发展机制构建策略等,均应基于这一逻辑。专业群建设逻辑只有沉降到知识论层面,才能促进专业群的有效生成。
2019年4月,教育部、财政部印发了《关于实施中国特色高水平高职学校和专业建设计划的意见》(以下简称《意见》),中国特色高水平高职学校和专业建设计划(以下简称“双高计划”)正式部署。《意见》要求集中力量建设50所左右高水平高职学校和150个左右高水平专业群,而50所左右高水平高职学校也要完成2个专业群建设任务,可见,专业群建设是“双高计划”的关键内容,如何进行专业群建设成了高职学校极为关注的问题。专业是知识传递和生产的载体,专业关系的核心是知识关系,高职学校专业群的构建从最根本的维度看要基于对知识关系的分析。
一.专业群的编组策略
组建专业群,形成以专业群为基本单位的高等学校专业治理结构,是始于本科院校的一种专业发展模式。近年来许多大学把分散的相关学科组织在一起,成立学部,就可视为组建专业群的过程。实践证明,如能有效地消除专业群组建中的一些不利因素,充分发挥其有利因素,将极大地推进群内各专业的建设,因为它不仅能集中资源完成各独立专业无法完成的大型建设任务,而且可以发挥群内各专业之间的相互支撑作用,优化各专业的发展环境,促使专业群内的各专业跨上一个全新平台。
我国高职教育自创办以来,一直采取以独立专业为单位的专业治理模式;前些年尽管有些高职学校进行了专业群建设的探索,但专业群并没有成为我国高职学校专业治理的主导模式。这是因为在传统产业模式下,高职教育面向的职业边界比较明晰,因而采取了针对某一职业或职业群对学生进行深度职业能力训练的人才培养路径。《意见》要求把专业群建设作为高水平高职学校建设的关键内容,意味着高职教育的政策制定者充分意识到了组建专业群对高职专业未来发展的重大意义,同时也标志着我国高职学校专业治理模式的根本转型。其背景是智能化时代,产业模式变化所带来的职业结构变化,即职业出现了大规模相互交叉、融合的趋势。高职学校应当抓住这一契机,通过对专业群建设规律的探索,把专业建设推向一个新的水平。组建专业群,首先涉及如何编组专业群的问题,即组建什么样的专业群,以哪个专业为核心来支撑起整个专业群,哪些专业可以进入这个专业群,进入专业群的专业之间是什么关系等系列问题。专业群编组不能只是简单地依据专业自愿原则把一些看似有关系的专业组合在一起,以上这些问题如果解决不好,专业群就会成为专业的一种形式化存在。
深入实践会发现,高职教育专业群编组比本科教育专业群编组复杂得多,因为本科教育的学科分类就是根据学科知识的逻辑关系进行划分的,其一级学科与二级学科之间的关系比较清晰。以作者所从事的教育学科为例,教育学是一级学科,同时也是一个专业群,它里面包含了大量的二级学科,如教育学原理、教育史、职业技术教育学、高等教育学、比较教育学等。这些学科之所以能组织在一起,成为一个专业群,是因为它们有一个共同的研究课题,即“教育”。整个这个专业群中有一个发挥核心作用的专业,即教育学原理,只有这个专业可以支撑起整个专业群。因此本科教育专业群编组的主要任务不是寻找专业之间的逻辑关系(这已是现成的),而是如何打破作为一种社会建制的学科之间的壁垒。对高职教育来说就不同了,因为高职教育的专业不是根据知识之间的逻辑关系设置的,而是以具有相对独立性的技术和职业为参照点设置的。高职教育的专业大类与具体专业之间并不存在必然的人才培养内在逻辑。这就使得高职教育的专业群编组首先要回答专业群的编组逻辑问题。
目前高职教育专业群编组通常使用的逻辑有三种:一是产业逻辑,即把产业链上的相关专业组织到一起,比如把与产品生产相关的原材料生产与加工、产品制造、产品物流、产品售后服务等专业组织到一起;二是岗位逻辑,即把有工作关系的专业组织到一起,如把物流、营销、商务等相关专业组织到一起;三是内容逻辑,即把课程内容有相关性的专业组织到一起,如把机电专业、物流专业与汽车制造、汽车维修专业组织到一起。然而要看到,这三种逻辑并非在一个层面上的。教育是一种人才培养与知识生产的活动,因此从最根本的意义上说,专业群编组的逻辑只能在知识层面去寻求,产业链、岗位相关只是寻求专业群编组逻辑的线索,而非编组逻辑本身。不应鼓励学校把存在于一条产业链上,却无知识内在联系的专业生硬地组织到一个专业群中。比如没有必要把农产品种植与食品加工专业组织到一起,也没有必要把钢铁生产与汽车制造专业组织到一起。这是专业群编组中要特别注意导向的问题。
当然,由于本科教育与高职教育专业群组建的目的不同,因而它们对知识的逻辑要求也有所不同。本科教育组建专业群的主要目的是促进学术知识的生产,因此其更多地从科学研究突破的角度寻求专业群编组的知识逻辑;高职教育组建专业群的主要目的是促进技能型人才培养,因此它更多地应从复合型应用人才培养的角度寻求知识逻辑。职业类别的多样化决定了高职教育专业群编组需要采取不同模式,常见模式有立柱模式、扣环模式和车轮模式。立柱模式的特点是群内有一个作为支柱的专业,其他专业依附它而发展;扣环模式的特点是群内各专业之间是交叉、并列关系,没有哪个专业能发挥绝对的支柱或中心作用;车轮模式的特点是群内有一个居于中心地位的专业,但它与群内其他专业之间的关系是平面的(见图1)。

可见,高职教育专业群的编组,不能简单地把一些看似有相关性的专业集中到一起,而是要借助图1中的几种模型,通过对专业之间知识关系的分析对编组专业进行筛选。在高职教育现有专业基础上编组专业群,可能会发现存在较为清晰、紧密的知识关系的专业并不多,但是如果把一些专业根据专业群编组需要进一步设置专业方向,就会发现存在大量可编组的专业。设置专业方向是专业群编组的策略之一。同时,组群专业选定后,还存在以哪个专业来命名专业群的问题。目前高职学校通常是选择其中建设水平比较高的专业的名称来命名专业群,然而用来命名专业群的专业应当是在专业群中能发挥核心支撑作用的专业,对图1中的三种模式来说均是如此。扣环模式中虽然各专业之间是交叉、并列关系,但在这条链中通常还是会有相对来说处于链头的专业。
二.专业群的平台课程构建策略
遴选专业编组了专业群,那么专业群建设进而面临的问题是如何构建平台课程,以发挥专业群在人才培养上的优势。专业群平台课程既是专业群形成的纽带,也是专业群内各专业之间潜在知识关系固化的载体,因而专业群平台课程构建是专业群建设的基础,问题是该如何开发平台课程。
目前专业群平台课程开发的主要思路有两个:一是门类固定平台课程的寻求。专业群平台课程构建往往持一个基本假设,即平台课程是对所有学生来说均具有确定性意义的课程,它力图构建出专业群内所有专业的学生均要学习的共同课程,这些课程是进一步学习各专业课程的基础。二是专业群平台课程的形成。通常以专业群内各专业共同的基础理论知识为平台课程构建的基础。当专业群内有明显可以发挥支柱作用的专业时,平台课程通常就是以支柱专业的基础理论为基本内容;如果专业群内没有明显可以发挥支柱作用的专业,各专业之间的关系是平面的,那么课程开发者就会努力去寻找群内各专业所共有的基础理论作为平台课程的内容。
然而,这样一种比较流行、在高职学校中接受度高、凭借经验看似乎非常合理的专业群平台课程构建思路,却未必是符合专业群建设需要的。在这种平台课程构建思路中,不管作为平台课程的内容的基础理论知识是来自支柱专业,还是来自各专业的共有基础理论知识,都没有回答一个问题,即把这些专业组建在一起的目的是什么。难道就是为了能够让群内各专业的学生能够学习共同的基础理论知识吗?如果只是这一目的,那么把这些课程编入到各专业的人才培养方案中,以各个专业为单位分别组织教学也是可行的方案,并且这种方案的教学管理还会简单一些。另外,以共同的基础理论知识为依据构建平台课程,客观上还会使得课程体系难以摆脱传统的三段式课程,课程模式难以摆脱传统的学科课程模式,以致多年来努力推进的能力本位课程改革成果付之东流。专业群平台课程的这种构建思路还很可能导致一个结果,即把许多专业的学生集中到一起上“大课”,使专业教学的质量反而降低。这一情况在本科院校的专业群平台课程构建中已经发生,人们原本认为专业群平台课程集中了专业群的整体资源优势,其质量应该更高,而实际情况却是平台课程的质量往往不如各专业自身所开设的专业课程高。造成这一问题的原因与教师的专业归属感有关,也与专业群平台课程构建的思路有关。高职院校专业群平台课程构建应该吸取这一教训。
要设计、选择好专业群平台课程,首先要在专业群组建中深入理解“积聚专业资源”这一概念的涵义。积聚专业资源不等同于节约专业资源,把大批量学生聚集在一起学习平台课程,以减少教师等教学资源投入,而是为了促使各专业的资源之间能发挥相互支撑作用,并且可以把专业资源集中起来,建设单个专业所无法建设的专业平台,如大型的实训平台、技术研发平台,快速提升高职的专业建设水平。在这个意义上,从不同专业领域知识之间相互支撑的角度来看,各个专业希望从其他专业那里获得的并不是基础理论课程,而是具有很强应用价值的核心能力课程。如果能够从专业群内各专业中抽取出一部分专业核心课程供各个专业的学生学习,那么将大大促进群内各专业复合型人才的培养,各专业之间的相互依赖性也会大大增强,从而组建起真正的专业群。
专业群平台课程的存在形式也要从确定性走向选择性、组合性。根据以上分析,专业群编组有多种模式,因而专业群平台课程也可以采取多种存在形式。比如对于立柱模式而言,可以采取必修课形式,建设若干门要求群内所有学生均要学习的专业群平台课程;对于车轮模式,可以建设若干门设置相对固定的专业群平台课程,但采取限定选修的方式把这些课程提供给各专业的学生进行学习;对于扣环模式,则有必要根据不同专业学生学习的需要,把一门课程设置成不同类别供学生选择,从而形成一个由多个课程类别并列组成的群集式平台课程。可见,在专业群平台课程构建中,有必要针对不同专业类别的特点,创造性地进行专业群平台课程的模式设计,形成百花齐放的专业群课程模式开发格局。
三.专业群的持续发展策略
专业群建设容易出现的一个问题是,群内各专业只是名义上聚集在一起,相互之间没有形成深度的相互支撑和依赖关系。由于缺乏内在的逻辑关系,这种群久而久之很容易被废除。这种情况在本科院校已经广为存在,近年来组建的许多学部更多地只是发挥了管理上的集约功能,并没有在各专业之间实质关系的建构上发挥作用。事实上,各高职学校都已实施了二级管理,每个二级学院都有多个专业,这些专业隶属于一个二级学院,本身就说明它们之间存在某种支撑和依赖关系,但目前的状况是,这些专业之间往往只是作为独立的专业聚集在一起,相互之间并无实质关系。当然,专业的这样一种各自为阵的状况,正是“双高计划”提出建设专业群的动因,但它同时也说明,如果还是按照常规思路进行专业群建设,该项建设任务很可能成为“双高计划”最缺乏实质内容的建设项目。顺便强调,“双高计划”允许跨院系组建专业群,从专业群组建自身的需求来看,这一政策是合理的,它使得高职学校在专业群组建中有了更大自由空间,容易产生具有创新价值的专业群,但专业群一旦完成编组后,必须把群内所有专业归入到一个二级学院,否则专业群的内在逻辑联系将更难建立。
要在专业群内各专业之间建立相互支撑和依赖关系,仅仅通过搭建专业群平台课程是不够的,因为课程没有这么强大的粘合力。课程建设成果的最大受益者是学生,而不是教师。相反,教师会由于担心专业群存在最终瓦解的风险,其为课程建设所投入的精力可能得不到认可而对专业群建设持消极态度。专业群形成之初会发现,很少有愿意自觉承担专业群平台课程的教师。当然,也可以通过把各专业的资源集中到专业群层面进行管理和使用,通过剥夺专业资源使专业产生对专业群的依赖,从而使专业群保持稳定发展状态,但这一策略与目前已经有的二级学院在专业发展中所发挥的功能并无实质区别,因而也不是一种合适的策略。专业群的形成不能仅仅依靠行政手段,从根本上说还是要遵循专业自身的内在发展逻辑。
从社会学的角度来看,把社会组织中的个体组织到一起的最强有力的纽带是生产过程中的分工与合作。专业群作为一种社会组织,把群内各成员组织起来的最为强有力的粘合剂是在知识生产过程中形成的生产关系。高职学校的主要功能定位是技能型人才培养,但高职学校作为一种高等教育机构,也应当开发其知识生产功能。知识传递与知识生产是所有高等教育机构不可分割的两大功能,不同类型高等教育机构之间的差别主要是两种功能所占比重不同,以及所生产知识的类型差异。对高水平高职学校来说,开发知识生产功能是促使其提升办学水平的重要抓手。只是与研究型大学以学术知识生产为主要生产功能不同,高职学校所要实现的功能是技术知识生产。通过规划和实施需要群内各专业的教师紧密协作才能完成的技术研发及服务项目,并通过这个过程让所有参与的教师能平等地分享技术知识生产所取得的成果,是促使高职学校专业群发展到更高水平,并实现可持续发展的关键策略。
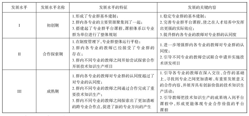
因此,专业群的组建并非一次性活动,并非把按照特定原则遴选的各专业组织到一起,在一定程度上实现了人才培养的支撑关系便形成了专业群。专业群组建是一个逐步发展的过程。发展的载体是跨专业技术研发项目的实施。随着技术研发项目的推进,专业群内教师之间的合作关系将日益紧密和深入,同时他们将会找到各专业之间在技术研发中越来越清晰的结合点,从而使得相互之间的合作越来越具有实质性。这是专业群最为成熟的状态,发展到这个状态,群内各专业已经融为一体,成为在技术研发与服务以及技能型人才培养中发挥强大功能的载体。根据专业群内各专业之间知识的融合水平,可以把专业群发展划分为初创期、合作探索期、成熟期三个阶段,各发展阶段呈现出不同的特征与发展的关键内容(见表1)。

既然专业群组建是一个过程,需要经历从最初的行政调整水平发展到最高的知识融合水平,那么专业群的发展目标与任务规划,就应当按照这样一个过程来进行;对专业群建设成果的认定也应当以专业群为单位,而不能把专业群建设成果等同于群内各专业建设成果的组合。专业群形成过程的复杂性也说明,作为专业群建设的负责人,不仅要具备很高的专业水平,还要熟悉群内其他专业的基本内容与发展逻辑,同时还要具备极强的专业群整合能力。专业群建设成功与否,很大程度上取决于专业群负责人,专业群建设中要高度重视专业群负责人的遴选。
四.结语
专业群作为高职教育专业治理的一种新模式,其提出的背景是智能化条件下产业模式与职业结构的深刻变化所带来的对复合型技术技能人才培养的需要,是高职教育专业治理模式发展的趋势。但专业群构建是一个非常复杂的过程,这一过程并非仅仅通过外部行政力量的规制就可完成,而是需要通过内部关系的长期生长才能完成,其中最为根本的关系就是知识关系。只有沉降到知识关系层面深度思考,才能寻找到专业群构建真正有效的策略。
(华东师范大学职业教育与成人教育研究所所长,教授,博士生导师,国家教材建设重点研究基地(职业教育教材建设和管理政策研究)主任,主要从事职业教育课程与教学、职业教育基本理论研究 徐国庆)
来源:中国高职高专教育网